中车网站群
中文简体
中文繁体
|
"神马在线" English
网站首页
神马影视
新闻中心
公司新闻
神马影院 - 集团新闻
国资新闻
竞标公告
神马影院 - 评标结果公示
公示
产品中心
高速动车组
神马影视高清 - 城际及市域动车组
地铁车辆
单轨车辆
智慧快轨
神马在线 - 现代有轨电车
"神马影视" 高档客车
内燃动车组 (神马影视免费观看)
出口产品
服务中心
服务介绍
动车组售后服务
城轨车辆售后服务
海外售后服务
企业文化
企业文化手册
品牌建设
人力资源
人才策略
人才招聘
人才培训
对外合作
创新平台
综述
神马在线 - 国家工程实验室
博士后科研工作站
国家工程研究中心
技术中心
制造优势
高速列车产业化基地
"神马影院" 精益制造
"神马影院" 全国重点实验室
新闻公告
实验室概况 (神马影视)
科学研究
科研成果
仪器设备
人才队伍
开放共享
当前位置:
首页
>
网站首页
>
全国重点实验室
>
全国重点实验室详情页
神马影视在线 - 全国重点实验室
新闻公告
实验室概况
简介
组织机构 (神马影视高清)
联系地址
科学研究
研究方向
研究课题 (神马影视在线)
科研成果
仪器设备 (神马影视高清)
仪器设备
"神马在线" 设备列表
设备预约
规章制度
神马影视 - 人才队伍
学术委员会
神马在线 - 管理委员会
神马影视在线 - 战略指导委员会
专家指导委员会
"神马影视免费观看" 主任
研究人员
"神马影视在线" 开放共享
神马影院 - 全国重点实验室
网站首页
>
全国重点实验室
>
仪器设备
>
仪器设备
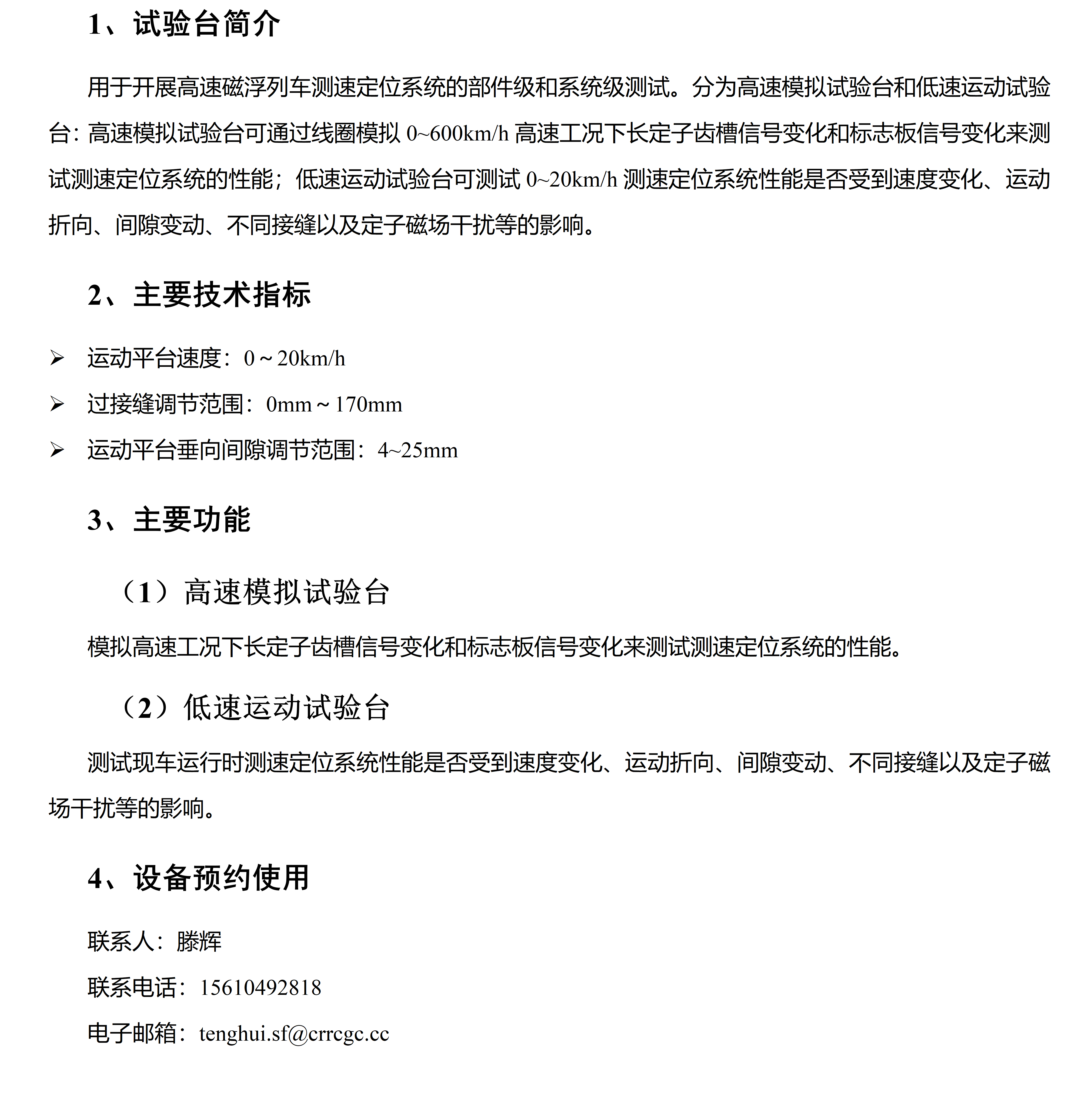
"神马影视高清" 高速磁浮定位测速系统试验台
发布时间:2023年11月03日 来源: 字体:
大
中
小
浏览次数:
分享到
扫一扫在手机打开当前页
打印本页
我要纠错
关闭
上一篇:
下一篇: